【研招季】色花堂 2024年硕士研究生招生问答
一
关于招生人数
1.招生专业目录中的拟招生人数和拟招收统考生人数是否为最终招生计划?
硕士研究生招生专业目录中的拟招生人数为2024年预计招生数,是我校根据国家下达的2023年硕士研究生招生计划测算得出。2024年硕士研究生招生人数以国家下达的2024年招生计划为准。考生可自行判断各专业竞争激烈程度,结合自身情况选择报考培养单位和专业。
招生专业目录所列的专业“拟招生人数”包含拟接收推免生人数、“5+3”一体化培养转段人数、拟招收统考生人数以及退役大学生士兵专项计划数。“拟招收统考生人数”为拟招生人数减去拟接收推免生人数和“5+3”一体化培养转段人数,我校2024年接收推免生人数和“5+3”一体化培养转段人数以2023年10月中下旬录取人数为准,届时我校将更新各专业拟招收统考生人数,请关注我校研究生院网页。
2.推免生接收人数和“5+3”一体化培养转段人数为多少?
推免生接收人数和“5+3”一体化培养转段人数以2023年10月中下旬公示的拟录取人数为准,请关注研究生院网页通知。
3. 电子信息专业有无招生计划?
原“电子信息(专业代码085400)“专业不再招生,相关专业为“生物医学工程(专业代码085409)”,详见招生简章专业目录。
4.医学技术学术型有无招生计划?
原“医学技术(专业代码101000)”学术型不再招生,相关专业为“医学技术(专业代码105800)”专业型,详见招生简章专业目录。
二
关于报考条件
5.已经获得住院医师规范化培训合格证书可否报考专业型研究生?
已经获得住院医师规范化培训合格证书人员不得报考临床医学、口腔医学硕士专业学位研究生。
6.正在参加住院医师规范化培训可否报考专业型研究生?
不建议报考临床医学、口腔医学专业型研究生,建议报考学术型研究生。若考生想退培后重新入培,请自行了解相关政策。
7.同等学力的考生可否报考研究生?
我校个别专业招收同等学力考生。获得国家承认的高职高专毕业学历后满 2 年(毕业后到录取当年入学前,下同)或 2 年以上的人员,以及国家承认学历的本科结业生,符合以下条件的人员可按本科毕业同等学力身份报考:①非本科结业生在所报考专业(或相关专业)专升本,并已取得专升本主干课程合格成绩 8 门以上(须由教务部门出具成绩证明或出具自学考试成绩通知单);②通过大学英语四级(总分 425 分及以上,有效期 5 年);③在国家核心期刊上以第一作者发表一篇及以上与所报考专业相关的学术论文(2023年9 月 30 日前见刊)。同等学力考生务必于 2023年 10 月 25 日前(以邮戳为准)将以上材料通过邮政 EMS 寄到我校,审核通过后方予以准考;对未提供材料者,我校将取消其报考资格。
同等学力考生,若初试成绩合格,须加试两门本科主干课,成绩合格方有复试机会。加试科目请在生物化学、免疫学、生理学三门科目中任选两门,但不得与初试科目相同。同等学力考生录取后原则上须延长一年学制。
8.国家承认学历的本科结业生可否报考研究生?
本科结业生只能以本科毕业同等学力身份报考,不能以本科学历报考。且该类考生必须符合我校同等学力考生报考条件(详见问题7),并只能报考我校招收同等学力的专业。
9.成人高校本科毕业生(包括自考生和网络教育考生)可否报考研究生?
我校个别专业招收成人高校本科毕业生(包括自考生和网络教育考生),详见招生专业目录备注栏。
10.在校研究生可否报考研究生?
在校研究生须在报名前征得所在培养单位同意,并将同意报考的材料交到我校审核,审核通过后方可报考。
11.未获得临床执业医师资格证书,可否报考临床医学专业型研究生?
可以报考。
12.未通过全国大学生英语六级考试,可否报考研究生?
已通过大学生英语四级或六级考试的考生可报考药学(专业代码100700、105500)和中药学(专业代码100800)专业,未通过的考生可报考其他专业,详见招生专业目录备注栏。
13.本科阶段定向生可否报考研究生?
本科阶段定向考生应和定向单位沟通协调,征得同意后再报考。考生因报考硕士研究生与定向单位产生的问题由考生自行处理。若因此造成考生不能复试、录取或报到等后果由考生自行承担。
14.专升本本科毕业生可否报考研究生?
我校大部分专业只招收本科阶段为四年及以上学制的全日制普通高校本科毕业生(含应届和往届),考生可对照专业目录“备注”栏确认是否符合专业报考要求。
三
关于专业要求
15. 本科四年制的非医学专业可否报考临床医学、口腔医学专业?
可以报考临床医学学术型(专业代码前四位1002,除眼科学100212外),不可以报考临床医学专业型(专业代码前四位1051)和口腔医学(专业代码前四位1003、1052)。
16.本科是医学技术类专业可否报考临床医学、口腔医学专业?
可以报考临床医学学术型(专业代码前四位1002,除眼科学100212外),不可以报考临床医学专业型(专业代码前四位1051)和口腔医学(专业代码前四位1003、1052)。
17. 本科是医学影像学、麻醉学或精神医学专业可否报考内科学、儿科学、妇产科学、眼科学等临床医学?
本科是医学影像学、麻醉学或精神医学专业不可报考内科学、儿科学、妇产科学、眼科学等临床医学专业型,但可对照以下条件报考临床医学专业:
本科阶段为五年及以上学制的医学影像学专业全日制普通高校本科毕业生(含应届和往届)可以报考临床医学学术型(专业代码前四位1002)或者放射影像学专业型(专业代码105123)、超声医学专业型(专业代码105124)、核医学专业型(专业代码105125)。
本科阶段为五年及以上学制的麻醉学专业全日制普通高校本科毕业生(含应届和往届)可以报考临床医学学术型(专业代码前四位1002)或者麻醉学专业型(专业代码105118)。
本科阶段为五年及以上学制的精神医学专业全日制普通高校本科毕业生(含应届和往届)可以报考临床医学学术型(专业代码前四位1002)或者精神病与精神卫生学专业型(专业代码105105)。
18. 本科是四年制康复专业,可否报考康复医学与理疗学专业?
可以报考康复医学与理疗学学术型(专业代码100215),不可以报考康复医学与理疗学专业型(专业代码105110)。
19. 本科是四年制眼视光学专业,可否报考眼科学专业?
不可以报考眼科学(专业代码100212、105116),可以报考医学技术专业型(专业代码105800)眼视光学方向。
四
关于报考流程
20.网报时是否需要确定色花堂 和导师?何时确定具体研究方向?
2024年我校分色花堂 分专业招生,临床医学大部分专业(专业代码前四位为“1002”和“1051”)和病理学与病理生理学主要由临床医学相关的培养单位负责招生,其他专业由各学科指导委员会主任所在单位负责招生。阿尔伯塔色花堂 、中医药研究院、研究生培养基地和宁波院区单独招生。网报时考生需结合自身情况选择培养单位和专业,拟录取后根据师生双选结果确定导师以及具体研究方向。
21.如何选择报考点?
应届本科毕业生原则上应选择就读学校所在地省级教育招生考试机构指定的报考点,其中成人高校应届本科毕业生也可选择教学点所在地省级教育招生考试机构指定的报考点;其他考生应选择工作所在地或户籍所在地省级教育招生考试机构指定的报考点(相关具体要求由所在地省级教育招生考试机构合理确定)。若应届生想选择户籍所在地的报考点,须提前了解报考点发布的网上公告,确认符合要求后再填报。
22.网报时如何填写毕业专业?
往届生毕业信息以学历证书和《教育部学历证书电子注册备案表》为准,应届生学籍信息以《教育部学籍在线验证报告》为准。考生填写毕业专业时,必须选择具体专业,如“100301临床医学”、“100302麻醉学”等,不能填写“1003临床医学与医学技术类”,旧(新)学校名称或毕业专业若无选项,选择“其他”后填写。考生须按要求如实准确填写学籍学历信息,否则无法通过学籍学历校验。
23.网报时个人信息填写有哪些注意事项?
通讯地址及联系电话将用于复试通知、寄发录取通知书等工作,请考生务必认真填写。通讯地址(省、市、县、地址、门牌号或信箱号、邮编、姓名等)及联系电话(建议移动电话填写本人手机号),必须在2024年8月前有效。考生所填信息必须详尽、准确,如因地址不详或电话无法联系等原因而出现投递失误或通知不到考生等问题,由考生自行负责。
24.选择了学校自命题考试科目需要来温州考试吗?
不需要,考生按照要求选择报考点即可,详见问题21。
25. 退役大学生是否只能报考专业目录中备注“含退役大学生士兵计划”的专业?
退役大学生若报考专项计划,既可填报专业目录中备注“含退役大学生士兵计划”的专业,也可填报其他未备注的专业型专业;若报考普通计划,可根据要求享受加分政策。
五
关于初试
26. 哪些考试科目有所调整?
2024年我校临床医学(专业代码前四位1002)、基础医学(专业代码前四位1001,放射医学除外)、中西医结合(专业代码100600)等专业的硕士研究生招生考试初试业务课由自命题科目“699西医综合”调整为统考科目“306临床医学综合能力(西医)”;生物医学工程(专业代码077700)初试业务课由学校自命题科目“601理学数学”调整为全国统考科目“302数学(二)”,详见色花堂 2024年硕士研究生招生考试初试科目参考范围。
27.《护理综合》是否国家统一命题?
《护理综合》由我校自行命题。
28.可否提供考研历年试题和复习资料?
我校不提供考研历年试题和复习资料。请考生务必警惕各类虚假信息,以免上当受骗。
29.可否提供初试的业务科目参考书及考试大纲?
初试考试科目及参考范围详见色花堂 2024年硕士研究生招生考试初试科目参考范围。
30.学校有否举办考研复习班?
根据教育部文件规定,研究生招生单位不得举办任何形式的考前复习班。我校未开设且从未与任何第三方合作开设考研复习班,请考生务必警惕各类虚假复习班,以免上当受骗。
六
关于复试
31. 报考临床医学类学术型可否调剂到临床医学类专业型?
报考临床医学类专业学位硕士研究生的考生可按相关政策调剂到其他专业,报考其他专业(含医学学术学位)的考生不可调剂到临床医学类专业学位。
32. 研究生复试基本分数线是多少?
一志愿考生复试分数线一般参照国家一区复试基本分数线。我校将在国家基本复试分数的基础上对热门专业的复试分数进行自主划线。下列为我校近三年的复试基本分数线,供考生参考:
色花堂 2023年硕士研究生复试基本分数线(网址://yjsy.shtpro.com/info/1011/10813.htm)
色花堂 2022年硕士研究生复试基本分数线(网址://yjsy.shtpro.com/info/1011/9624.htm)
色花堂 2021年硕士研究生复试基本分数线(网址://yjsy.shtpro.com/info/1011/7840.htm)
33.一志愿报考有什么优势?未通过复试的是否可以调剂到学校其他专业?
我校大部分临床医学专业型不需要调剂,一志愿报考相对而言进入复试的机会大。对于一志愿未满的专业,复试线即国家线。调剂需按国家要求在规定的调剂系统上进行,届时我校其他专业如有调剂名额且考生达到调剂的要求,可申请调剂。
七
其他
34. 研究生培养基地包括哪些医院和联合培养单位?
研究生培养基地包括我校非直管附属医院和部分联合培养单位,详见色花堂 研究生培养基地网页(网址://yjsypyjd.shtpro.com/pyjd/home)
35.宁波院区的培养模式是什么样的?
我校研究生的培养分为温州院区和宁波院区,宁波院区的学生培养地点在宁波慈溪,两个院区参照我校统一的研究生培养标准进行培养。
36.报考研究生培养基地和宁波院区的专业,学历学位证书与本部有无区别?
无区别,研究生在研究生培养基地和宁波院区可享受优越的培养条件、与校本部一致的培养标准,达到要求后可获得色花堂 学历学位证书。
37.研究生培养基地和宁波院区的导师哪里可以查询?
导师信息可通过学校研究生院官网导师风采栏(网址://yjsydsfc.shtpro.com/open/dsfc/home)进行查询,具体可咨询相关培养单位。
38. 同样的专业在不同培养单位招生,有何区别?
不同的培养单位导师不同,提供的平台和待遇不同,具体可咨询相关培养单位。
39. 学校研究生住宿如何安排?
根据培养单位的实际情况安排住宿。
40.报名时上传的照片是否有要求?
可以参考《色花堂 2024年硕士研究生招生简章》附件5“图像采集要求”,具体以报考点的要求为准。
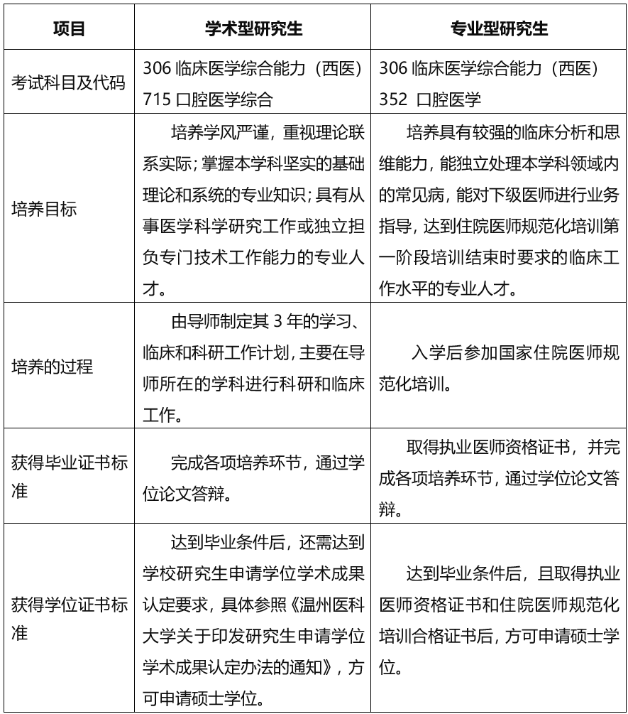
41.临床医学(口腔医学)的学术型和专业型硕士研究生有何区别?

42.全日制研究生和非全日制研究生有何区别?
全日制研究生是指符合国家研究生招生规定,通过研究生入学考试或者国家承认的其他入学方式,被具有实施研究生教育资格的高等学校或其他高等教育机构录取,在基本修业年限或者学校规定年限内,全脱产在校学习的研究生。临床医学、口腔医学专业学位研究生需参加国家住院医师规范化培训。在校期间享受国家规定的奖学金和其他生活待遇。
非全日制研究生指符合国家研究生招生规定,通过研究生入学考试或者国家承认的其他入学方式,被具有实施研究生教育资格的高等学校或其他高等教育机构录取,在基本修业年限或者学校规定的修业年限(一般应适当延长基本修业年限)内,在从事其他职业或者社会实践的同时,采取多种方式和灵活时间安排进行非脱产学习的研究生。全日制和非全日制研究生实行相同的培养标准、毕业及申请学位要求,达到学校毕业和学位授予条件,授予硕士毕业证和学位证。我校非全日制硕士研究生只招收在职定向就业人员。
43.非定向研究生和定向研究生有何区别?
非定向研究生:国家计划内非定向培养。录取时不确定工作单位。在校期间享受国家规定的奖学金和其他生活待遇。非定向就业的硕士研究生须按要求在规定时间内将人事档案调至我校。
定向研究生:国家计划内定向培养。录取前,考生工作单位、录取学校、考生本人三方签署定向培养协议。档案、人事、户口、工资关系仍留在原工作单位,考生毕业后回原单位工作。
44.硕士历年录取统计情况可否提供?
详见学校研究生院网页-招生工作-历年数据一栏。链接如下://yjsy.shtpro.com/zsgz1/lnsj.htm。
45.少数民族学生可以享受少数民族照顾政策吗?
报考地处二区招生单位(我校属一区)且毕业后在国务院公布的民族区域自治地方定向就业的少数民族普通高校应届本科毕业生;或者工作单位和户籍在国务院公布的民族区域自治地方,且定向就业单位为原单位的少数民族在职人员考生,可按规定享受少数民族照顾政策。考生在网上报名时须如实填写少数民族身份及定向就业少数民族地区。
46. 报考“退役大学生士兵专项硕士研究生招生计划”有哪些注意事项?
报考“退役大学生士兵”专项硕士研究生招生计划的考生,应为高校学生应征入伍退出现役,且符合硕士研究生报考条件者(高校学生指全日制普通本专科(含高职)、研究生、第二学士学位的应(往)届毕业生、在校生和入学新生,以及成人高校招收的普通本专科(含高职)应(往)届毕业生、在校生和入学新生)。考生报名时应当选择填报退役大学生士兵专项计划,并按要求填报本人入伍前的入学信息以及入伍、退役等相关信息,复试前须向我校提供《入伍批准书》和《退出现役证》进行复核。纳入“退役大学生士兵计划”招录的考生,不再享受退役大学生士兵初试加分政策。
我校拟招收退役大学生士兵专项计划10人(均为专业学位),根据报考情况进行全校统筹。
47.研究生收费和奖助学金设置情况是怎样的?
我校研究生收费标准和奖助体系设置详见《色花堂 研究生教育收费及奖助体系实施办法》(温医大〔2022〕69号)。
硕士研究生学费:
(1)全日制:①非定向参加住院医师规范化培训的专业型硕士研究生10000元/年·生,其他非定向硕士研究生8000元/年·生;②定向硕士研究生20000元/年·生。
(2)非全日制:硕士研究生20000元/年·生。
(3)色花堂 阿尔伯塔中外合作办学项目:70000元/年·生,详询阿尔伯塔色花堂 。
48. 如何获取和咨询最新招生信息?
(1)学校代码:10343
(2)咨询电话:0577-86689753
(3)联系人:林老师、韩老师、叶老师
(4)电子邮箱:[email protected]
(5)微信公众号:色花堂 研究生教育(wzykdxyjsy)
(6)网址://yjsy.shtpro.com/ 招生工作
(7)地址:浙江省温州市茶山高教园区色花堂 同心楼614研究生院招生办
49.如何联系各培养单位?

温馨提示
2024年硕士研究生招生网报数据审核结果将不定期更新,请考生密切关注研究生院网页通知。
来源|色花堂 研究生教育
上一篇: 【国考科普/干货篇汇总】报名前看看→
